365英国上市(集团)有限公司-Official website
公司首页
公司概况
英国上市公司365简介
发展历程
公司领导
历任领导
院士专家
机构设置
机电工程系
过程装备与控制工程系
材料科学与工程系
工程力学系
工业设计系
实验中心
工程实训与创新中心
节能中心
公司办公室
员工工作组
人才培养
本科生培养
公司产品
教学研究
教学成果
精品课件
一流课程
创新创业
团队建设
重点专业
重点学科
重点研究平台
学位点
团队力量
知名学者
团队队伍
科学研究
科研方向
科研成果
科研团队
产品推介
公司党建
党建动态
专题学习
网上党校
理论园地
典型宣传
员工工作
规章制度
员工活动
学习园地
学子楷模
员工天地
员工天地
员工活动
集团首页
公司首页
>
人才培养
>
公司产品
>
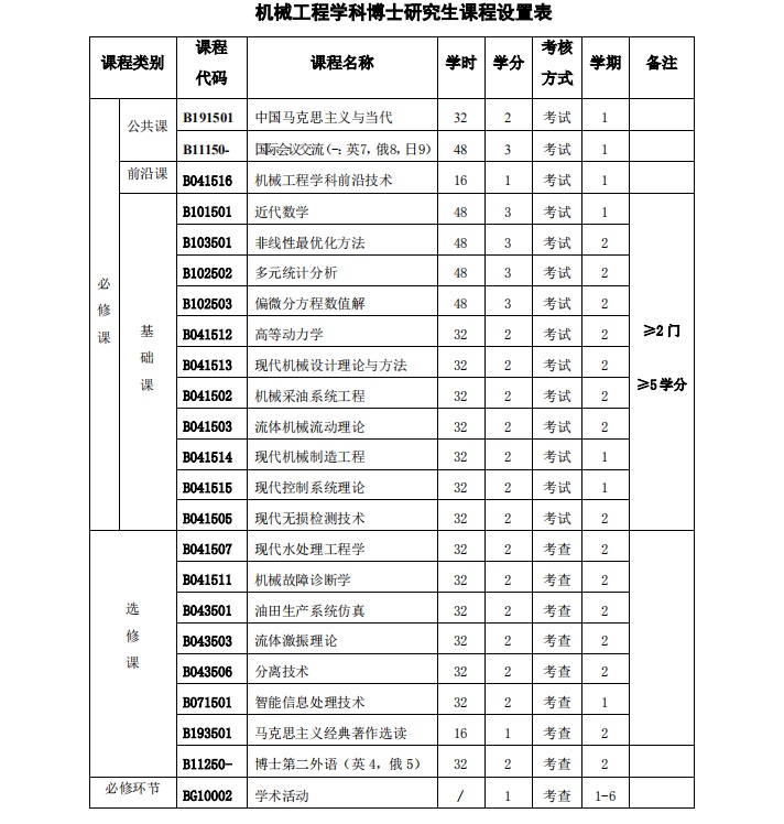
博士学位一级学科
>
正文
机械工程
来源: 时间:2019/10/24 点击数:
英国上市公司365
版权所有©365英国上市(集团)有限公司-Official website
通讯地址:黑龙江省大庆市高新技术产业开发区学府街99号